
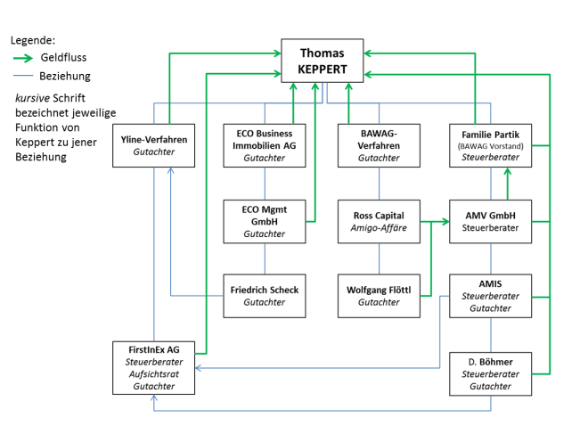
In meinem Buch lege ich auch im Detail die Beziehungs- und Einnahmenstränge der „Wiener Zocker“ dar. Ich darf heute beispiels- und ausschnittsweise den „Skandalbaum Thomas Keppert“ zeigen. Die Detailinformationen dazu werden im Buch ausführlich dargelegt werden. Anmerken möchte ich aus Gründen der Aktualität an dieser Stelle den Umstand, dass Keppert Gutachter im BAWAG-Verfahren ist. Dort befindet sich auch ein Wolfgang Flöttl unter den Angeklagten, der jetzt in erster Instanz und noch nicht rechtskräftig freigesprochen wurde.
Jener Wolfang Flöttl war Anfang der 1990er Jahre in die sogenannte „Amigo-Affäre“ der BAWAG verwickelt, die 1994 hochgekommen ist. Er hatte von der BAWAG – wo sein Vater Walter Flöttl Generaldirektor war – rund 1,5 Milliarden Euro Kredit für Spekulationen bekommen. Das waren damals 15 Prozent des gesamten Kreditvolumens der BAWAG. Ein Vater-Sohn-Geschäft also. Damit ist die Wiener Klüngelwirtschaft aber noch nicht zu Ende erzählt. Wolfgang Flöttl hat aus diesem BAWAG-Geld viele Millionen nach Wien zur AMV GmbH zurückfließen lassen. Diese AMV GmbH wiederum gehörte dem damaligen BAWAG-Vorstand Gerhard Partik und seiner Frau Dagmar Partik-Wordian. Der damals auf Seiten der AMV wie auch bei der Familie Partik involvierte Steuerberater, der laut Frau Partik-Wordian auch die Konten prüfte, war wer? Richtig geraten: Thomas Keppert! Das hat Frau Partik-Wordian unter Wahrheitspflicht ausgesagt. Damals wurde der Verdacht der Geldwäsche und anderer schmutziger Aktivitäten vermutet und Keppert war mit Flöttl mitten drinnen. Der entsprechende Prüfbericht der Nationalbank wurde unter Verschluss gehalten. Flöttl und Keppert verbindet diese Vergangenheit. Dieser erste BAWAG-Skandal wurde damals als „Amigo-Affäre“ in den Medien besprochen (siehe auch Presseausschnitt oben).
Resultat: Der lange Arm der „Amigo-Affäre“ hat ausgereicht, um Wolfgang Flöttl mit dem Gutachter Keppert im BAWAG-Prozess freizusprechen. Das ist aber nur eine Verzweigung im Skandalbaum des Thomas Keppert.


Hinterlasse einen Kommentar