Wiener Zocker
Hintergründe und Insiderinformationen
Home
Über diese Seite
Impressum
Kontakt & Beschwerden
Whistleblower
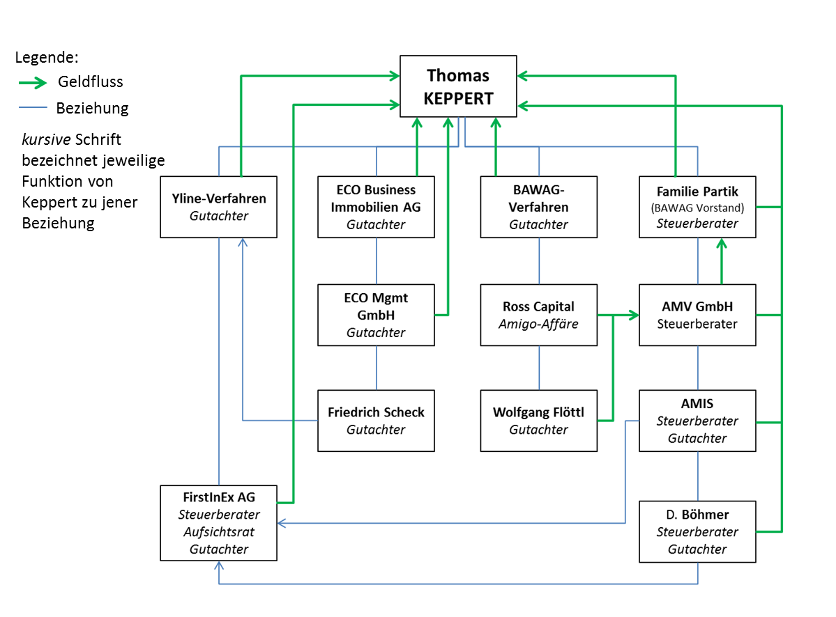
skandalbaum-keppert-legende
Published by
charlenelens
on
Dezember 27, 2012
Suche
Suche
Previous Post
Die Amigo-Affäge und der Skandalbaum des Thomas Keppert
Hinterlasse einen Kommentar
Antwort abbrechen
Δ
Search
Search
Kommentar
Abonnieren
Abonniert
Wiener Zocker
Schließe dich 533 anderen Abonnenten an
Anmelden
Du hast bereits ein WordPress.com-Konto?
Melde dich jetzt an.
Wiener Zocker
Abonnieren
Abonniert
Registrieren
Anmelden
Kurzlink kopieren
Melde diesen Inhalt
Beitrag im Reader lesen
Abonnements verwalten
Diese Leiste einklappen
Hinterlasse einen Kommentar